Decima puntata della rubrica che vede Daniele Bazzani e Giovanni Onofri parlare delle...

Dunque, che fosse difficile suonarci intonati l'avevo capito da subito
Che fosse un tale macello, no.
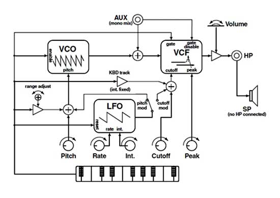
Io sono abituato a suonare con uno strumento perlomeno accordato ad orecchio. Per accordare correttamente il Monotron bisogna davvero aumentare il diametro del potenziometro VCO, altrimenti è impossibile: un movimento impercettibile sballa di due-tre toni. Quindi, dimentichiamoci pure di usarlo dal vivo come un sintetizzatore classico, una volta accordata un'ottava io non lo cambio più - a meno di avere tempo, come per una registrazione.

Guardiamo però il lato positivo. Con le restanti quattro manopole si cambia il suono di parecchio. Nella traccia solo_synth.mp3 ho improvvisato un motivetto con accompagnamento e batteria, tutto suonato sulla stessa ottava, modificando semplicemente i valori dei quattro potenziometri. Ho solo aggiunto un pelo di riverbero e di chorus. Il rumore di fondo è volutamente altino, perché è il risultato della somma del rumore di fondo delle quattro tracce. Insomma, se non si lavora un pochino con le equalizzazioni ed i filtri, è facile ottenere risultati molto casalinghi, a fronte di un impegno notevole.
Ho anche provato ad usarlo come filtro esterno, i risultati sono fantastici, però... insomma, sulla chitarra non mi piace, perché è come avere un wah parcheggiato in una posizione. Con la LFO posizionata su velocità basse si può ottenere una specie di effetto di auto-wah, ma solo da aperto a chiuso, ed è difficile ottenere una velocità di apertura/chiusura facilmente utilizzabile - di nuovo, potenziometro troppo piccolo con escursione enorme. Con un valore di velocità elevato si ottiene un bel vibrato, ma sinceramente credo abbia più senso utilizzato per filtrare altri synth una volta registrati. Insomma, una funzione carina, ma che uso proprio poco.

I miei limiti mi portano ad utilizzare questo sintetizzatore
come uno strumento per abbellire qua e là, per gonfiare gli arrangiamenti. Insomma, non tanto per suonarci una canzone intera come strumento leader, perché le difficoltà nell'intonazione sono notevoli, ma per arrangiare o suonare parti semplici lo trovo geniale.
Mi sono permesso (e chiedo fin d'ora scusa a tutti quelli che, come me, adorano questa canzone) di suonare "Walk on the wild side" di Lou Reed, registrandola con Ardour utilizzando la scheda del mio portatile. Per registrarla ho usato un piccolo ed economicissimo mixer della... Fame, che però per quanto costa fa più che bene il suo lavoro (i mixer seri sono altra roba), la mia chitarra fatta passare nel delay della Artec ed il Kustom Tube12A, il basso è in diretta nel mixer, la voce è registrata pianissimo (a casa dormivano tutti), mentre due tracce (un synth basso ed un synth lead) sono state registrate con il Monotron.

La batteria e la tromba arrivano invece dal Kaossilator. Per questo brano ho cercato di abbellire maggiormente i suoni (con il problema persistente della voce registrata troppo piano) lavorando con compressori, limiter e volumi automatici. Non che sia tanto meglio del primo file (dopo un po' ho smesso di cercare il rumore di fondo su ogni traccia e l'ho lasciato così com'era, portate pazienza), ma ci ho perso così tanto tempo che mi sembra di sentire qualche miglioria.
Durante le vacanze ho usato sia il Kaossilator che il Monotron per suonicchiare qualcosa in cuffia mentre il resto della famiglia dormiva, ed ho apprezzato le loro caratteristiche di naturali "strumenti per la creazione". Soprattutto il Monotron, slegato da tonalità e scale (caratteristica principale del Kaossilator) permette di cercare quella melodia che bazzica per la testa, fissandola (un po' a fatica) con note vere.

In definitiva, il Monotron non si può usare come mini amplificatore per la chitarra elettrica, perché ha uno speaker davvero penoso, è un buon filtro da usare in fase di registrazione/produzione, è difficile da suonare intonato se si vuole passare da un suono di basso "succoso" ad un lead, ha dei suoni a mio giudizio molto belli, costa poco e dà forse un pochino di più di quanto costa, ma non fa ancora i miracoli.
Vi prego, non toglietemi il saluto dopo aver sentito i sample... li ho fatti in buona fede.
Ciao!
Daniele.
I Più Letti
Line6 STAGEScape M20d
Line6 è nota per le sue soluzioni innovative ed "anticonvenzionali" in un...
Line6 M5
Line6 M5 è la sorella minore della famiglia di pedaliere multieffetto della...
iKEY-Audio G3
Eccoci qui a recensire uno dei tanti registratori portatili che sono in...
ARIA
Proseguo nel mio tentativo di descrivere curiosità , stranezze e rarità in...
Analisi Armonica di Autumn Leaves
Analisi Armonica di Autumn Leaves